5-氨基乙酰丙酸(ALA)是一种植物生长调节剂,能通过调节光合、抗氧化、离子转运等机制来提升植物抗逆性。前期研究发现,盐胁迫下使用外源ALA能够促进植物根系将所吸收的Na+截留于地下部,减少向地上运输,缓解盐离子对光合器官伤害,但ALA对Cl−毒性的缓解机制却了解不深。众所周知,过量Cl−会导致植物叶绿素降解,破坏氮素稳态,严重时引发细胞程序性死亡。这是引起植物盐害的重要原因。本文证明,ALA诱导上调的苹果蛋白磷酸酶2A(PP2A)能够促进MdCLC脱磷酸化,促进Cl−积累于根系液泡,减少其向地上部运输,从而提高植物耐盐性。
1. ALA增强苹果耐盐性并特异性诱导MdPP2AC表达
盐胁迫下,ALA预处理可显著缓解苹果无根苗叶片褐化,缓解叶绿素含量下降;NaCl可诱导PP2A酶活性上升,ALA进一步强化该效应。在MdPP2AC家族中,只有基因ID为LOC103451899的MdPP2AC受到盐胁迫和ALA共同上调,启动子活性也被二者共同激活,提示 MdPP2AC可能是ALA诱导苹果耐盐性的重要候选基因。
图1 ALA增强苹果耐盐性及MdPP2AC表达响应
2. MdPP2AC是ALA诱导苹果耐盐性的正调控因子
过表达MdPP2AC(OE)可显著提升苹果叶片耐盐性,减少盐胁迫导致的细胞死亡,维持叶绿素含量,增强SOD、POD和CAT等抗氧化酶活性,抑制H2O2 、O2•¯ 及MDA积累,促进脯氨酸合成;PP2A特异性抑制剂(CT)则加剧盐损伤,而ALA可缓解CT的抑制效应。这些证据显示,MdPP2AC是ALA诱导苹果耐盐通路的关键下游因子。

图2 MdPP2AC介导 ALA 促进苹果愈伤组织耐盐性
3. MdPP2AC介导 ALA 促进苹果愈伤组织耐盐性
在正常生长条件下,野\生型(WT)、OE-MdPP2AC及 RNAi-MdPP2AC苹果愈伤组织生长没有显著差异;而在盐胁迫条件下,OE-MdPP2AC 愈伤组织的鲜重显著高于 WT 和 RNAi,抗氧化酶活性增强,O2•¯和 MDA 积累减少,同时Cl−含量显著升高。进一步添加外源ALA,则OE-MdPP2AC细胞系上述生理响应被进一步增强,但RNAi-MdPP2AC明显削弱ALA的促进效应。这些结果说明,MdPP2AC促进苹果细胞内Cl−积累与氧化还原稳态,在ALA增强苹果愈伤组织耐盐性中发挥关键作用。

4. MdPP2AC促进根部 Cl−截留并减少向地上部运输
盐胁迫下,OE-MdPP2AC 生根苗叶片褐化程度更轻,叶绿素含量和相对含水量更高,抗氧化能力更强;OE 株系根部Cl−含量显著升高,叶片Cl−含量降低,CT 处理则相反,ALA 可逆转 CT 的影响。MQAE 荧光探针检测证实,OE-MdPP2AC促进根系成熟区Cl−积累,ALA 进一步增强该效应,表明 ALA诱导的MdPP2AC能够促进Cl−截留于根系成熟区以维持植株氯离子稳态。

图4 MdPP2AC调控苹果根部Cl−分布及耐盐性
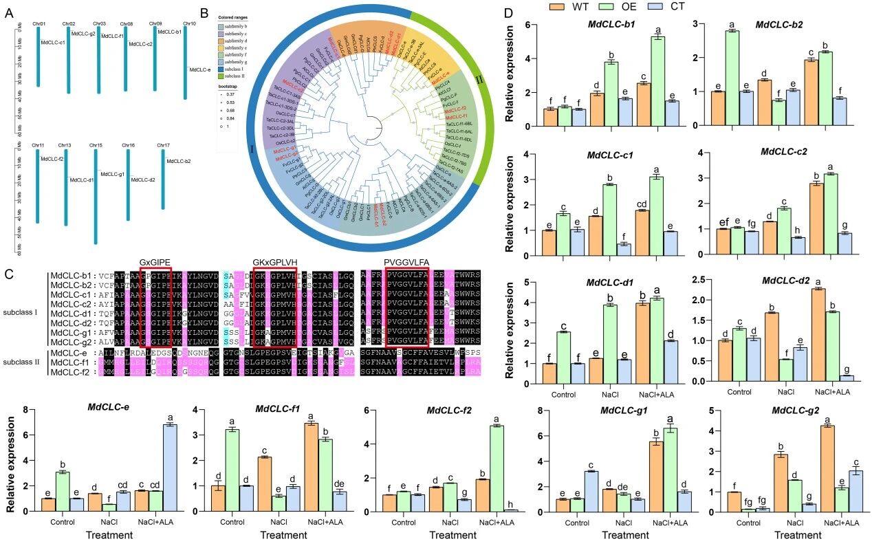
5. 苹果全基因组MdCLC成员鉴定及其对NaCl和ALA的响应
Cl−跨膜转运和区室化由氯离子通道蛋白(CLC)介导。在苹果基因组中,存在着11个MdCLC家族成员,可分为6个亚家族(标记为b-g),其中 MdCLC-b1/c1/c2/d1的表达受 MdPP2AC 和 ALA 上调,提示这些基因可能参与 MdPP2AC 介导的 ALA 诱导苹果耐盐通路。

图5 MdCLC基因家族成员的全基因组鉴定及其对NaCl和ALA处理的响应
6. MdPP2AC 与液泡膜蛋白 MdCLC-c2 互作
酵母双杂交(Y2H)、双分子荧光互补(BiFC)和萤火虫荧光素酶互补(LCI)实验证实,MdPP2AC 可与 MdCLC-c2 直接互作,与 MdCLC-b1 弱互作,不与 MdCLC-c1 互作。亚细胞定位显示,MdCLC-c2 与液泡膜标记蛋白 RFP-VAC 共定位,确认为液泡膜蛋白。

图6 MdPP2AC 与 MdCLC-c2 互作验证及定位
7. MdCLC-c2 的 C 端 Glu684残基是互作关键位点
AlphaFold 预测显示 MdPP2AC 与 MdCLC-c2 的 C 端 CBS 结构域互作;截短实验表明,MdCLC-c2 的 aa488-539和 aa540-758区域是互作必需的。点突变实验证实,Glu684→Ala可完全阻断二者互作,表明 Glu684是 MdPP2AC 与 MdCLC-c2 互作的核心残基。

图7 MdPP2AC 与 MdCLC-c2 互作关键位点鉴定
8. MdPP2AC 与 MdCLC-c2 协同 ALA 增强酵母耐盐性
酵母Δgef1突变体对盐敏感,异源表达MdCLC-c2可部分恢复耐盐性,共表达MdPP2AC则显著增强该效应,ALA处理进一步提升耐盐性。胞内Cl−含量检测显示,MdCLC-c2 可促进 Cl−积累,MdPP2AC和ALA协同强化该过程。以上实验证实,二者通过调控Cl−转运增强细胞耐盐性。

综上所述,盐胁迫可诱导MdPP2AC和MdCLC-c2表达,但二者单独作用时Cl−转运活力依然有限,根系Cl−向地上部运输,引发离子毒害和氧化损伤。外源使用ALA能显著促进MdPP2AC与MdCLC-c2表达,促进两种蛋白在依赖MdCLC-c2的C端Glu684残基存在基础上发生物理互作,可能通过脱磷酸化作用来激活Cl−通道功能,将大量Cl−截留于根细胞液泡,减少向地上部转运;同时增强SOD、POD、CAT等抗氧化酶活性,清除活性氧自由基,协同维持离子与氧化稳态。因此,苹果植株耐盐性得到改善。
本研究揭示了“PP2AC-CLC”介导ALA耐盐的全新分子机制,明确了关键互作位点,为苹果耐盐分子育种提供了靶点,也为ALA在盐碱地果园的绿色应用提供了新的理论支撑。